11月底前,福州32条政务服务便民热线统一归为“12345”
扫描到手机,新闻随时看
扫一扫,用手机看文章
更加方便分享给朋友
市政府办公厅近日印发《福州市进一步优化政务服务便民热线工作方案》,提出到2021年11月底前,福州设立的政务服务便民热线以及国务院有关部门设立,并在福州接听的政务服务便民热线实现一个号码服务,统一归并为“12345政务服务便民热线”,语音呼叫号码为“12345”,提供7X24小时全天候人工服务。
一起来看详细方案↓↓
福州市进一步优化政务服务便民热线工作方案
为贯彻落实《国务院办公厅关于进一步优化地方政务服务便民热线的指导意见》(国办发﹝2020﹞53号)、《福建省人民政府办公厅关于印发福建省进一步优化政务服务便民热线工作方案的通知》(闽政办﹝2021﹞57号)要求,扎实推进全市政务服务便民热线归并工作,结合工作实际,制定本方案。
一、总体要求
政务服务便民热线直接面向企业和群众,是反映问题建议、推动解决政务服务问题的重要渠道。优化政务服务便民热线,要以习近平新时代中国特色社会主义思想为指导,深入贯彻落实党的十九大和十九届二中、三中、四中、五中全会精神,坚持以人民为中心,加快转变政府职能,深化“放管服”改革,持续优化营商环境,以一个号码服务企业和群众为目标,推动福州政务服务便民热线归并优化,进一步畅通政府与企业和群众互动渠道,提高政务服务水平,建设人民满意的服务型政府,推进国家治理体系和治理能力现代化,不断增强人民群众的获得感、幸福感、安全感。
(一)工作目标
加快推进除110、119、120、122等紧急热线外的政务服务便民热线归并,2021年11月底前,福州设立的政务服务便民热线以及国务院有关部门设立并在福州接听的政务服务便民热线实现一个号码服务,归并后的热线统一为“12345政务服务便民热线”(以下简称,12345热线),语音呼叫号码为“12345”,提供“7×24小时”全天候人工服务。同时,进一步建立健全12345热线的管理体制机制,建设数字化、专业化、立体化的12345热线服务系统,丰富受理方式,优化服务功能,完善运行机制,确保企业和群众反映的问题和合理诉求及时得到处置和办理,使政务服务便民热线接得更快、分得更准、办得更实,打造便捷、高效、规范、智慧的政务服务“总客服”。
(二)基本原则
1.坚持诉求受理和业务办理相衔接。明确12345热线与业务部门的职责,加强工作衔接,12345热线负责受理企业和群众诉求、回答一般性咨询,不代替部门职能,部门按职责分工办理相关业务、实施监管执法和应急处置等,涉及行政执法案件和投诉举报的,12345热线排名前列时间转至相关部门办理,形成高效协同机制。
2.坚持便民高效和专业支撑相结合。以切实便利企业和群众为出发点和落脚点,拓展受理渠道,完善知识库共享、专家支持、分中心联动等机制,提高热线接通率和专业化服务水平。
3.坚持互联互通和协同发展相促进。强化12345热线平台与部门业务系统互联互通和信息共享,推动12345热线与各类线上线下政务服务平台、政府网站联动融合。相关部门要加强对普遍性诉求的研究分析,解决共性问题。
4.坚持热线服务和效能建设相协同。依托12345热线构建政府与企业和群众互动的主渠道,既优化热线服务,做到听民声、知民情、汇民智、暖民心,又发挥好效能督查、考评和问责作用,解决好效率问题、作风问题、廉政问题,优化发展环境,共同助力全方位推进高质量发展超越。
二、归并方式
根据要求,对国务院有关部门设立并在省、市接听的32条政务服务便民热线,通过整体并入、双号并行、设分中心三种方式分级分类推进热线归并(详见附件)。
(一)整体并入。取消号码,整体并入12345热线,由12345热线负责统一接听、按责转办。已经取消的热线号码不再恢复。
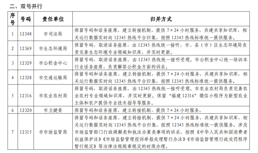
(二)双号并行。分为保留座席和取消座席两类。保留座席的,与12345热线建立电话转接机制,提供“7×24小时”全天候人工服务,共建共享知识库,相关运行数据实时向12345热线平台归集,按照12345热线标准统一提供服务;取消座席的,由12345热线座席统一接听、按责转办。
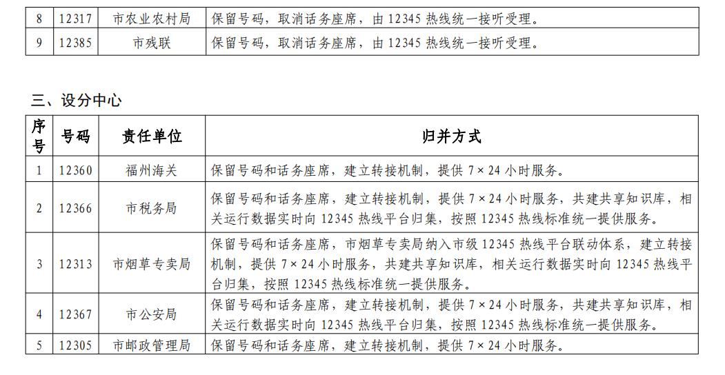
(三)设分中心。保留热线号码和座席,与12345热线建立电话转接机制,提供“7×24小时”全天候人工服务。由福州负责接听的热线加挂“12345政务服务便民热线分中心”牌子,纳入福州12345热线考核督办工作体系和跨部门联动协调机制,共建共享知识库,相关运行数据实时向12345热线平台归集。12345热线可按知识库解答一般性咨询,相对专业的问题和需由部门办理的事项通过三方转接、派发工单等方式,转至分中心办理。
三、重点任务
(一)建立健全热线工作管理体系。建立健全政务服务便民热线工作统筹协调机制,负责本级12345热线工作统筹规划、重大事项决策以及重点难点问题协调解决。明确12345热线管理机构,负责本级热线平台的规划建设和运行管理,建立和完善各项制度和工作流程,指导和监督本级政务服务便民热线工作。设置专家座席的,各热线主管部门要建立专家选派和管理长效机制。逐步建立12345热线与110、119、120、122等紧急热线和水电气等公共事业服务热线的联动机制,实现电话“一键转接”。
责任单位:市政府办公厅、市“智慧福州”管理服务中心,各县(市)区人民政府、高新区管委会,各热线主管部门
(二)规范热线受理范围。12345热线主要受理企业和群众各类非紧急诉求,包括经济调节、市场监管、社会管理、公共服务、生态环境保护等领域的咨询、求助、投诉和意见建议等,不受理须通过诉讼、仲裁、纪检监察、行政复议、政府信息公开等程序解决的事项和已进入信访渠道的事项,以及涉及国家秘密、商业秘密、个人隐私和违反社会公序良俗的事项。
责任单位:市政府办公厅、市“智慧福州”管理服务中心
(三)实施归并工作。按照整体并入、双号并行、设分中心三种方式逐条对接,明确工作任务、进度安排,分类推进热线归并,确保在11月底前完成热线归并工作。
责任单位:市政府办公厅、市“智慧福州”管理服务中心、各热线主管部门
(四)明确热线经费保障。整合各类热线运行经费,做好12345热线座席队伍建设、场地改造等运行经费预算保障。
责任单位:市财政局
(五)加强场地座席扩容。根据热线归并优化所需场地面积和话务座席情况,做好热线场地和话务座席调配扩容工作,以满足热线归并整合需求,提高12345热线承接保障能力。
责任单位:市政府办公厅、市机关事务管理局、市财政局、市“智慧福州”管理服务中心
(六)加强热线队伍建设。加强对话务一线人员的业务培训,提升热线服务质量和水平。各条政务服务便民热线主管部门要协助做好话务培训工作,在热线归并前做好本行业话务座席培训,并于12月底前制定专家入驻方案报市级12345热线管理机构备案。
责任单位:市政府办公厅、市“智慧福州”管理服务中心、各热线主管部门
(七)确保归并平稳过渡。各类政务服务便民热线主管部门要统筹指导做好专业知识库开放共享、系统对接、数据归集、驻场培训、专家座席设置以及相关业务依职责办理等工作,继续承担对本行业诉求情况进行汇总上报、调查研究、分析研判、监督考核、督查督办等方面的主体责任。整体并入的,要设置3个月过渡期电话语音提示,并配合做好有关衔接工作。承担应急处置职能的热线主管部门,在热线归并后应保留应急处置队伍,负责办理12345热线转派的紧急类事项。保留座席和设分中心的,对12345热线转接的电话要保证接听人员力量,避免群众长时间等待,确保12345热线的接通率。
责任单位:市政府办公厅、市“智慧福州”管理服务中心,各热线主管部门
(八)优化热线工作流程。12345热线要进一步细化受理、派单、办理、答复、督办、办结、回访、评价等环节的工作流程,实现企业和群众诉求办理的闭环运行。按照诉求分级分类办理原则,明确规范受理、即时转办、限时办理、满意度评测等要求,建立健全热线受理转接与后台工单派转衔接机制,明确电话转接和工单派转的诉求事项范围,原则上需紧急处置和即时专业解答的事项通过电话“一键转接”,其余事项则通过工单派转。完善事项按职能职责、管辖权限分办和多部门协办的规则,优化办理进度自助查询、退单争议审核、无理重复诉求处置、延期申请和事项办结等关键步骤处理规则。健全对企业和群众诉求高效处理的接诉即办工作机制。
责任单位:市政府办公厅、市“智慧福州”管理服务中心,各县(市)区人民政府、高新区管委会,平台联动单位
(九)加快热线系统平台建设。根据热线归并优化后话务量大小、服务功能需求等,加快建设12345热线系统平台,支撑热线高效运行。加强自助下单、智能文本客服、智能语音、智能回访等智能化应用,方便企业和群众反映诉求。
责任单位:市大数据委、市“智慧福州”管理服务中心
(十)建设统一热线知识库。统一规划建设“权威准确、标准统一、实时更新、共建共享”的12345热线知识库,将各类政务服务便民热线原有知识库系统并入12345热线知识库。积极运用人工智能技术,向基层工作人员和社会开放智能查询服务,实现群众咨询智能应答、群众诉求“一键查询”。规范知识库信息数据录入标准,建立完善知识库管理和维护机制。各级各有关部门要强化知识库建设和信息更新的主体责任,完善任务分解、督办落实、内部考核、多方校核、查漏纠错等常态化机制,对现行办事指南、政策法规、政策解读、民生热点等相关信息及时进行整理,形成口径一致、答复规范的“标准答案”,全量汇聚到12345热线知识库。
责任单位:市大数据委、市“智慧福州”管理服务中心,各热线主管部门,平台联动单位
(十一)建立信息共享和安全保障机制。建立统一的12345热线信息共享规则,加快推进12345热线平台与部门业务系统互联互通和信息共享。各类政务服务便民热线有关部门应向12345热线开放业务系统和专业知识库查询权限。12345热线应向有关部门实时推送受理信息、工单记录、回访评价等所需的全量数据,加强研判分析,为部门履行职责、事中事后监管、解决普遍性诉求、科学决策提供数据支撑。强化信息安全保障,通过登录认证、权限管理、签订保密协议等措施,严格保护国家秘密、商业秘密和个人隐私,按照“谁管理、谁使用、谁负责”的原则,加强业务系统访问查询、共享信息使用的全过程安全管理。落实信息安全责任,对违反网络安全制度规定、责任不落实、审查不严格、监管不到位的,依法依规严肃问责。
责任单位:市政府办公厅、市效能办、市“智慧福州”管理服务中心,各热线主管部门,平台联动单位
(十二)完善监管考核和督办问责机制。及时修订12345热线运行管理办法,完善考核评价体系,细化绩效考评指标,加强对问题解决率、及时查阅率、按时办结率、电话接通率、即时解答率、企业和群众满意率等指标的综合评价,提升热线的服务质量和办理效率。综合运用督办单、专题协调、约谈提醒等多种方式,压实诉求办理单位责任,督促履职尽责。对于行政调解类、执法办案类事项应依法依规处置,不片面追求满意率。对企业和群众诉求办理质量差、推诿扯皮或谎报瞒报、不当退单等情形,按照有关规定进行问责和通报。健全社会监督机制,推动开展12345热线服务效能“好差评”工作,加强与主流媒体及融媒体合作交流互动,探索开展对各级各部门办理诉求情况的第三方监督评估。
责任单位:市政府办公厅、市效能办、市“智慧福州”管理服务中心,各县(市)区人民政府、高新区管委会
四、保障措施
(一)强化组织领导。市政府办公厅为12345热线市级主管部门,明确市级12345热线专门工作机构,负责全市政务服务便民热线工作的统筹协调,及时研究解决热线建设发展中的重大问题,牵头负责全市的政务服务便民热线优化工作,对照归并清单细化工作步骤,按期完成热线归并任务,确保12345热线顺畅高效运行。县级12345热线的主管部门职责统一由县(市)区政府办公室、高新区管委会办公室承担。
(二)强化责任落实。各热线主管部门要加强协同配合,明确部门内部热线办理工作职责和人员,做好热线归并后的工作衔接和业务延续。建立健全12345热线督办、问责机制,把热线整合归并有关工作纳入效能督查和绩效考评,对推进滞后的相关责任部门进行督促督办和问责问效。
(三)强化引导协同。积极利用广播、电视、报刊、新媒体等,加大对12345热线的宣传力度,及时总结推广好经验好做法,更大程度方便企业和群众记忆和使用。各热线主管部门要及时向社会公告归并情况,做好解释引导工作,确保服务不间断。各级各有关部门要加强配合,更好发挥12345热线为企便民“总客服”、协同联动“总枢纽”和社情民意“总参谋”作用。
附件:福州市12345热线归并清单(共32条)
来源:e福州
声明:本文由入驻焦点开放平台的作者撰写,除焦点官方账号外,观点仅代表作者本人,不代表焦点立场。
